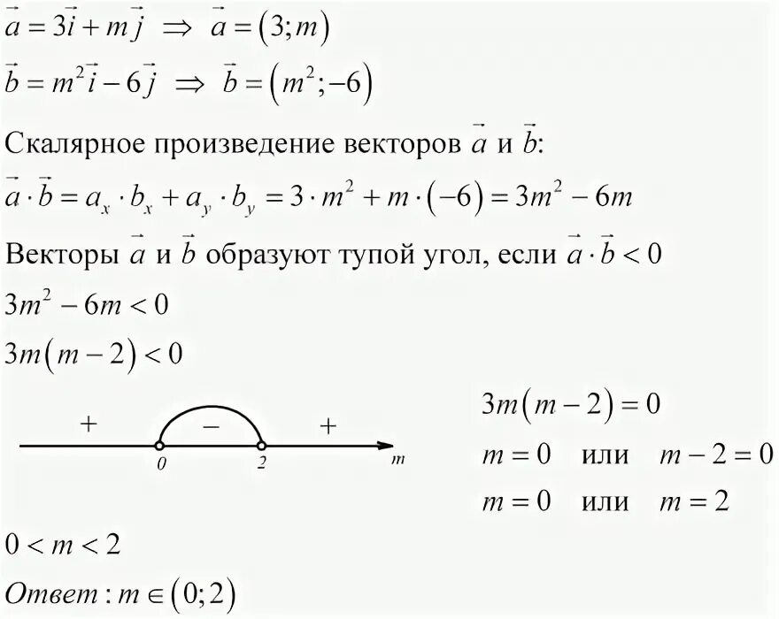
1 при каком значении m векторы