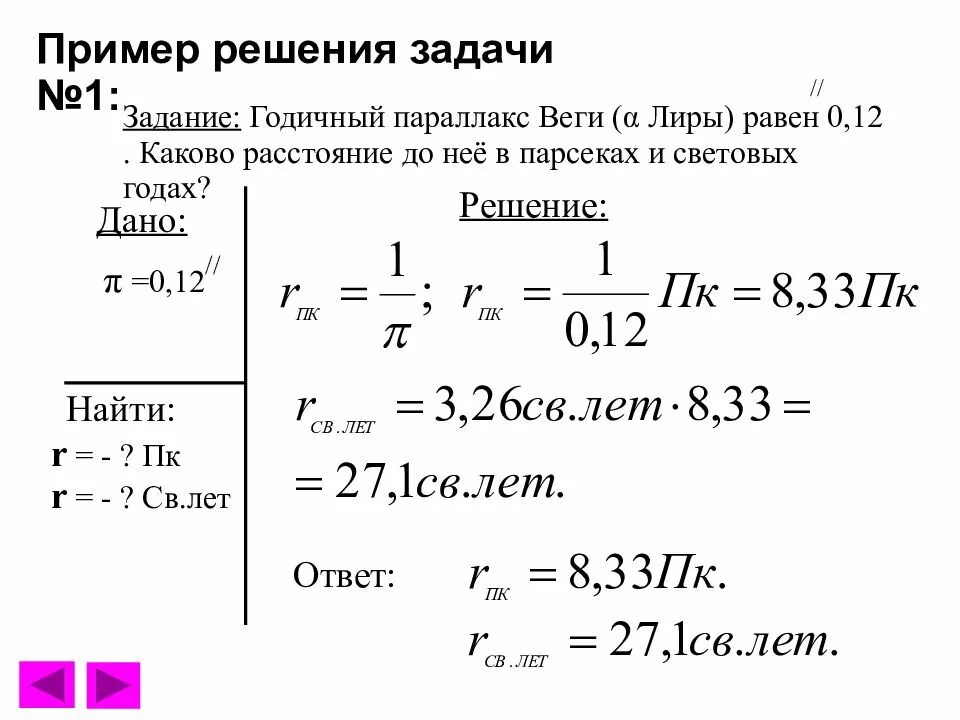
1 параллакс равен