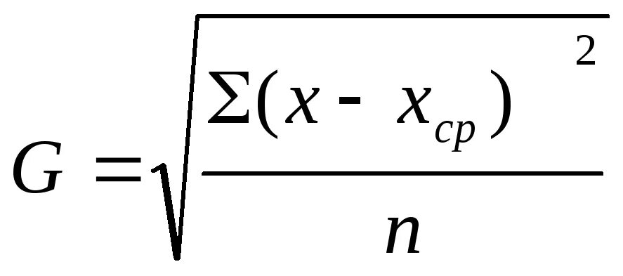
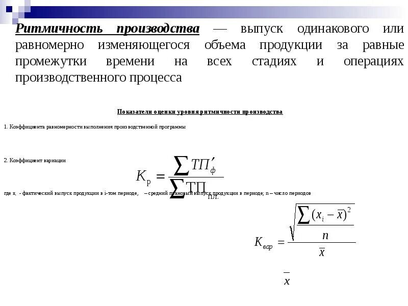
1 коэффициент ритмичности коэффициент