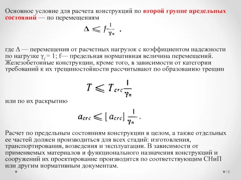
1 и 2 предельное состояние