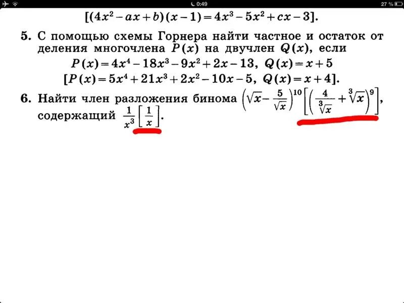
0 24 10 решение